您现在的位置是:主页 > 理科竞赛 > AMC8/10/12 >
1-5年级学生必看:上海小升初都在卷的6张证书,附上海犀牛AMC8培训课程
发布时间:2026-03-30 17:53:07浏览量:次
摘要:在上海,小升初一直都很卷,有的同学能在小学阶段收到很多学校的邀请,但是也有很多什么都不知道,足以说明信息差的重要性;今天盘点上海小学生为准备小升初,都在准备哪些学科
在上海,小升初一直都很卷,有的同学能在小学阶段收到很多学校的邀请,但是也有很多什么都不知道,足以说明信息差的重要性;今天盘点上海小学生为准备小升初,都在准备哪些学科竞赛?在卷的6张证书都有什么?
袋鼠数学竞赛
趣味性强,适合低龄段培养数学兴趣,金奖可作为补充材料
分级明确,适合上海1-2年级的小学生参与,获奖比例相对较高,能体现数学思维潜力
AMC8数学竞赛
全球认可度高,满分25分,15分以上可提升简历竞争力,前5%或1%奖项更具优势
考察跨年级数学知识,需系统训练,是“三公”及国际学校重点关注的数学能力证明
思维100竞赛
思维100竞赛一般是线上初赛和线下决赛结合的形式,每年会举办两次
想要参加的学生,除了扎实的数学基础外,还需要具备一定的小学奥数的能力
KET/PET英语考试
KET:适合小学中高年级,词汇量约1800词,证明基础英语能力
PET:难度更高,词汇量约2800词,被“三公”学校认可,PET及以上证书竞争力更强
小托福考试
全市通用的英语能力证明,满分900分,850分以上为优势分数
上海三公学校及国际学校常以此评估英语水平,部分学校要求听力/阅读单项高分
古诗文大赛
上海本土权威赛事,由市教委直属单位主办,市级奖项(如一等奖)是三公面试加分项
初赛以校内知识为主,复赛含飞花令等环节,需积累古诗文知识
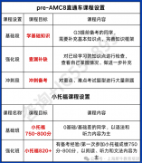
犀牛AMC8+小托福三公培训课程
从以往上岸offer来看,三公更喜欢手持“AMC8竞赛20+和小托福850+”证书的牛娃!所以,备考上海三公必不可少的就是AMC8竞赛和小托福
上海犀牛在浦东区、黄浦区、徐汇区、闵行区等5个校区开设【AMC8+小托福】培训课程,距离不方便的可以上线上课,服务师资等与线下一致~
✅适合G3的学生:
课程:pre-AMC8直通车+小托福卓越直达班
目标:AMC8全球前5%+、小托福750-800+

✅适合G4的学生:
课程:AMC8直通车+小托福卓越直达班
目标:AMC8全球前1%、小托福850+

下一篇:没有了




