您现在的位置是:主页 > 理科竞赛 > 上海三公 >
2026年上海三公面试最全资料!上海三公面试真题合集+上海三公笔试必刷200题!
发布时间:2026-04-16 09:29:27浏览量:次
摘要:上海三公学校上海外国语大学附属外国语学校、上海市实验学校、上海外国语大学附属浦东外国语学校已经正式发了2026年招生简章,报名已经开始了,就是上海三公学校的面试,今 天
上海"三公"学校——上海外国语大学附属外国语学校、上海市实验学校、上海外国语大学附属浦东外国语学校已经正式发了2026年招生简章,报名已经开始了,就是上海三公学校的面试,今天就给大家整理了上海三公学校历年真题汇总(包含上外、上实、浦外),以及上海三公笔试200题!
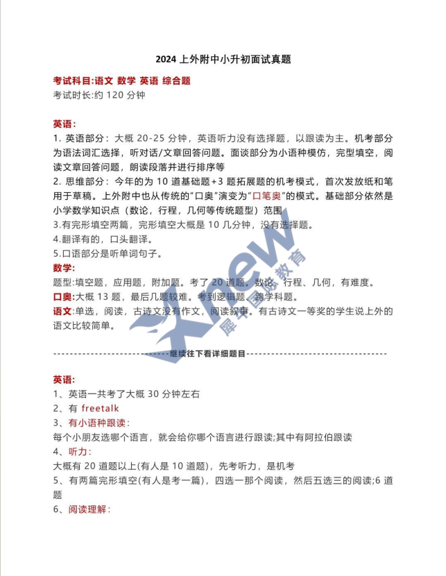
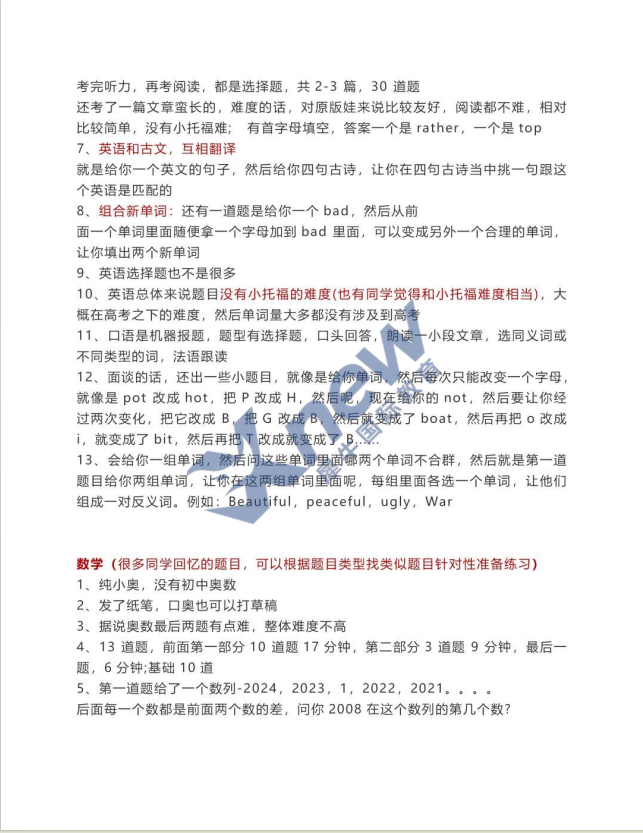
2024年上海外国语大学附属外国语学校面试真题
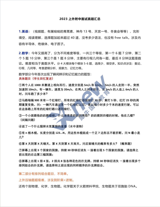
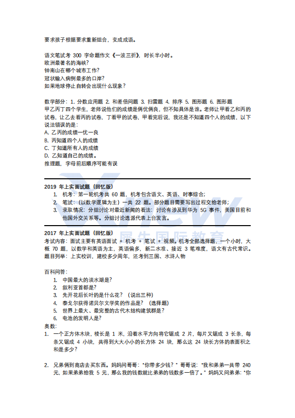
2023年上海外国语大学附属外国语学校面试真题
篇幅有限,可添加微信:xiniu999888 领取近五年上外面试真题完整版资料
因篇幅有限,可添加微信:xiniu999888领取近五年上外面试真题完整资料
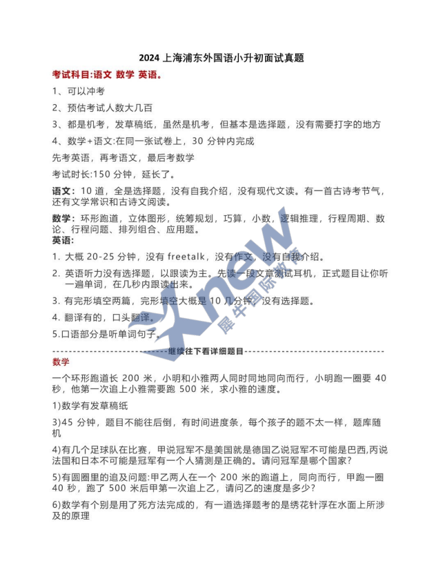
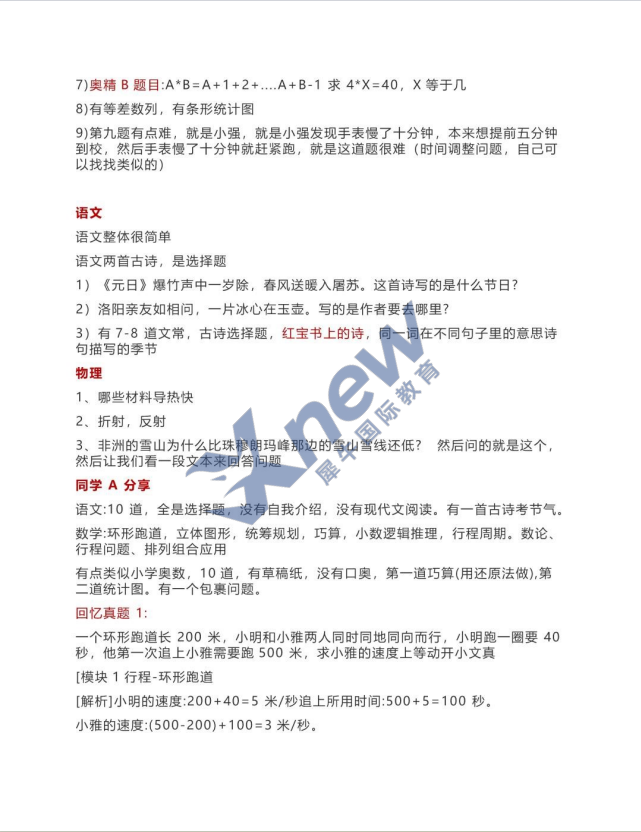
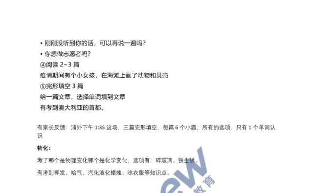
2024年上海外国语大学附属浦东外国语学校面试真题
2023年上海外国语大学附属浦东外国语学校面试真题
因篇幅有限,可添加微信:xiniu999888 领取近五年浦外面试真题完整资料
因篇幅有限,可添加微信:xiniu999888 领取上海三公笔试必刷200题完整资料
上海三公面试在即,希望各位同学都能在面试中取得不错的成绩,被心仪的学校录取,有任何相关上海三公的问题(新赛季三公备考、三公培训、AMC8培训、小托福培训等),都可以添加下方微信,获取一对一解答!
























上一篇:上海三公网申全流程!从报名到录取,家长速看!犀牛三公培训班
下一篇:没有了




